BIM for On-Chip OAD (Split Image)

This section describes the behavior of the BIM for on-chip OAD where the split image approach is used. This approach requires the application and protocol stack to be separately executable images. As with off-chip OAD, it is BIM’s responsibility to locate which image should be run. In an on-chip OAD system there are only two image types that can be executed safely:

  • Persistent application (0x00): Permanently resident application that implements OAD profile
  • User application (0x01): OAD upgradeable application that implements OAD reset service and user functionality

For more information about OAD image types, refer to the OAD Image Header section of this chapter. The roles and responsibilities of each application in an on-chip system is defined in the OAD Application section.

In summary, the applications are responsible for storing a candidate image in internal flash, performing all OAD procedures and protocols, setting the BIM variable, and resetting the device when appropriate. The BIM variable is a shared RAM variable that allows the application to indicate which image should be selected by the BIM before resetting. This is described in Application Execution switching using RAM.

Based on the BIM var and the fields in the image header, the BIM will decide which image is most fit to run. The following will describe the process by which the BIM selects an image.

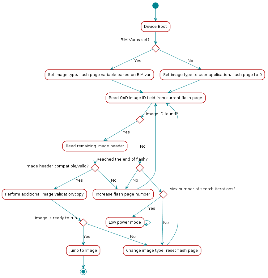
@startuml
(*)  --> "Device Boot"
If "BIM Var is set?" then
    --> [Yes] "Set image type, flash page variable based on BIM var"
    --> "Read OAD Image ID field from current flash page"
    If "Image ID found?" then
        --> [Yes] "Read remaining image header"
        If "Image header compatible/valid?" then
            --> [Yes] "Perform additional image validation/copy"
            If "Image is ready to run" then
                --> [Yes] "Jump to Image"
                -->(*)
            else
                --> [No] "Change image type, reset flash page"
            Endif
        else
            --> [No] "Increase flash page number"
        Endif
    else
        --> [No] If "Reached the end of flash?" then
            If "Max number of search iterations?"
                --> [Yes] "Low power mode"
                --> "Low power mode"
            else
                --> [No] "Change image type, reset flash page"
                --> "Read OAD Image ID field from current flash page"
            Endif
        else
            --> [No] "Increase flash page number"
            --> "Read OAD Image ID field from current flash page"
        Endif
    Endif

else
    --> [No] "Set image type to user application, flash page to 0"
    --> "Read OAD Image ID field from current flash page"
Endif
@enduml

Functional Overview of On-chip BIM (split image)

Figure 101. Sequence diagram for on-chip BIM image selection process

The image above is described in words below. In order to determine which image is best to run, BIM takes the following measures:

  1. At startup, the BIM checks the BIM variable and sets active flash page or

    image type based on Application Execution switching using RAM. If BIM variable is unset it will default to flash page of 0 and image type of user application.

  2. BIM checks to make sure the max search iterations have not been exceeded

  3. BIM looks for a valid image header in internal flash by reading the first 8 bytes to find the valid image Identification value.

    • If a valid image header is found, BIM will read the entire image header
    • If a header is not found, increment the flash page and search again (jump to step #2)
  4. Checks that the header and BIM version are compatible with the current BIM

    • Also checks that the if the image needs copy, it must be a stack image.
    • If this check fails, increase the flash page number and search again (jump to step #2). If user application, change image type to persistent application before searching again
  5. If a CRC has not been calculated on the image, calculate one and update CRC status field.

    • If pending copy (stack image), do not update the CRC field yet, this will be done after copy
  6. Check for security. (if not persistent application)

    • Ensure image is from a trusted peer by running ECDSA sign/verify algorithm on the image.
    • If security check fails, increment the flash page and search again (jump to step #2)
  7. Check if the image needs to be copied (stack image)

    • Copy image, calculate CRC to ensure copy succeeded. Update copy status and CRC status fields accordingly.
    • If succeeded, set image type to persistent application and set flash page number to 0.
    • If failed, continue searching.
  8. Continue this process until an image is found or the max iterations is performed.

    • If a valid image is found, jump to it
    • If no valid image is found and the max iterations have been performed, go to low power mode.

Note

The execution flow described by the text and diagrams above is assuming security is on. If using an unsecured BIM configuration, the process is the same with the exception that there is no check for security.

Application Execution switching using RAM

On devices which have RAM retention capability between resets, execution switching between application can be done using RAM variables. For example, on the CC2640R2F, execution switching between User and Persistent Applications will be done by writing to a RAM variable stored at a known RAM location. This location will be used explicitly for application switching only. The value will be retained between resets.

The RAM variable called ‘BIM Argument’ is two bytes long with values as defined in Description of the BIM Argument variable.. The byte 0 value defines the meaning of the byte 1 content. In SimpleLink CC2640R2 SDK, there are two valid values for byte 0: ‘0’ and ‘1’. Values 2-255 are reserved for future use. If BIM encounters a byte0 value greater than 1, it will consider if invalid, will try to find the default application starting from flash page ‘0’, by reading image header.

Table 26. Description of the BIM Argument variable.
Byte 0 Value Byte 1 Value Description
0 0

Default value after hard reset.

The ‘argument variable’ contents are invalid, BIM

needs to find a valid on-chip user application and

execute it.

If BIM cannot find the valid User Application,

then it will try to find a valid Persistent App

and execute.

If it is unable to find either application it will

put the device to low power sleep mode.

0 Flash page number

Byte 1 contains the application start address BIM

needs to jump to on resuming execution after a soft

reset. The address will be in terms of flash page

number.

1 Image Type Version required to support image format
2-255 N/A Version of Image Header contained in image