![]() |
![]() |
Union containing pointers to all supported operation structs. More...
#include <ECJPAKE.h>

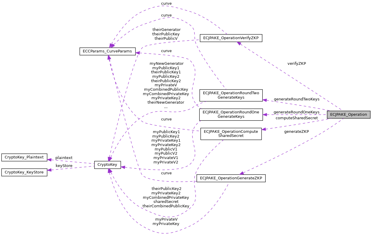
Union containing pointers to all supported operation structs.
| ECJPAKE_OperationRoundOneGenerateKeys* ECJPAKE_Operation::generateRoundOneKeys |
A pointer to an ECJPAKE_OperationRoundOneGenerateKeys struct
| ECJPAKE_OperationGenerateZKP* ECJPAKE_Operation::generateZKP |
A pointer to an ECJPAKE_OperationGenerateZKP struct
| ECJPAKE_OperationVerifyZKP* ECJPAKE_Operation::verifyZKP |
A pointer to an ECJPAKE_OperationVerifyZKP struct
| ECJPAKE_OperationRoundTwoGenerateKeys* ECJPAKE_Operation::generateRoundTwoKeys |
A pointer to an ECJPAKE_OperationRoundTwoGenerateKeys struct
| ECJPAKE_OperationComputeSharedSecret* ECJPAKE_Operation::computeSharedSecret |
A pointer to an ECJPAKE_OperationComputeSharedSecret struct