C2000Ware Digital Power SDK  5.04.00.00
PMP40988 - 5kW Two-phase Variable Switching Frequency Totem-Pole PFC

← Back to Reference Designs Overview

Target Applications

  • Telecom Rectifier
  • Off Board Chargers for EV

Features & Specification

  • Rated Power: 5kW with 20ms Hold up time
  • Input: 230-277V AC, Output: 400V DC
  • Variable Switching Frequency in the range of 100kHz-800kHz
  • Peak Power Efficiency: 99%
  • Low Total Harmonic Distortion (THD): < 5% in full load range Phase shading
PMP40988 Design Specification
Vin (Min) (V) 120
Vin (Max) (V) 277
Vout (Nom) (V) 400
Iout (Max) (A) 12.5
Output Power (W) 5000
Isolated/Non-Isolated Non-Isolated
Input Type AC
Topology Boost - PFC

Description

This reference design demonstrates an improved triangular conduction mode (iTCM) control of Totem pole power factor correction converter (PFC) implemented on a C2000™ TMS320F280039C and TMS320F280049C real-time MCU.

The design is features zero voltage switching (ZVS) using variable switching frequency control in the range of 100kHz- 800kHz. The hardware with the rating of 5kW utilizes GaN power switches to achieve an open-frame power density of 120W/in3. The PFC with the demonstrated control achieves a peak efficiency of 99% with below 5% THD at full load.

PMP40988 EVM Board
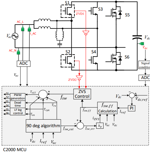
PMP40988 System Block Diagram

Relevant Links

Useful links regarding the reference design are provided below:

Note
To import and evaulate CCS project using the button above, please access the current page via Resource Explorer from CCS, or CCS Cloud. (go to View->Resource Explorer)

Steps to Run the Example

  • It's strongly recommended to first read through the User Guide/Software Guide for any specific setup instructions and hazard warnings before proceeding.
  • To import CCS projects, either import via the button above or mannually select the file directory where this solutions resides.
  • Build the project within the CCS project menu, then launch a CCS debug session and run the executable.

Release Notes

Shown below lists all the software revision history for this reference design:

Software Revision In SDK Release Changelog
v1.02.00 4.02.00.00 First release, on F28004x devices in C2000Ware Digital Power SDK
v1.02.01 4.03.00.00 Changes & Enhancements:
  • Software updates to device.c, device.h, driverlib.h to account for changes in C2000Ware
  • Projectspec updates to account for changes to Kit.json output from sysconfig tool
  • Changed compiler version (from v21.6.0.LTS to v22.6.0.LTS)
v1.02.02 4.04.00.00 Changes & Enhancements:
  • Software updates to driverlib.h to account for changes in C2000Ware
v2.00.00 5.01.00.00 New device support:
  • Added F28003x as a supported device
v2.00.01 5.04.00.00 Changes & Enhancements:
  • Added reference links to release notes within the solution
  • Updated .syscfg file to reflect the new device and package arugments

Hardware design files

For EVM design files such as schematics, BOM, PCB layouts & assembly files, please visit TI design webpage from the link above.

Help and Support

For additional help and support, please visit E2E™ design support forum