Library Calibrations Routines¶
HSPLL Frequency Verification Test Configuration¶
The library allows user’s to compensate Absolute Time of Flight (AbsToF) and Delta Time of Flight (DToF) calculation due to USS XTAL frequency drift via USS_Algorithms_User_Configuration.clockRelativeError
parameter.
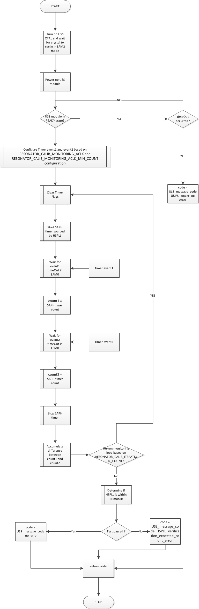
It is highly recommended to use USS_verifyHSPLLFrequency
API to configure USS_Algorithms_User_Configuration.clockRelativeError
. The flow chart below shows the implementation for USS_verifyHSPLLFrequency API.

Fig. 8 Clock Calibration
The default configuration parameters for this test are shown below. User’s can modify these parameters to increase test accuracy or reduce test duration. These parameters are available in <USS_LIB_DIR>/lib/USS/source/ussSwLibCalibration.h
// Number of iterations used for averaging = 2^(RESONATOR_CALIB_ITERATION_COUNT)
// If RESONATOR_CALIB_ITERATION_COUNT == 0, Number of iterations used for
// averaging = 1.
// If RESONATOR_CALIB_ITERATION_COUNT == 1, Number of iterations used for
// averaging = 2
//
// Minimum value = 0
// Maximum value = 10
#define RESONATOR_CALIB_ITERATION_COUNT 2
// Number of ACLK cycles to monitor SAPH ASQCLK.
// Minimum value = 1
// Maximum value = 3000
#define RESONATOR_CALIB_MONITORING_ACLK 550
Usage assumption¶
IMPORTANT:
During HSPLL frequency monitoring the application must ensure that no application level interrupts are triggered during the monitoring window otherwise HSPLL frequency calculation accuracy might be impacted.
HSPLL Frequency Verification Test Benchmark¶
The table below shows the expected error bound, typical current consumption and test duration for various test configurations. Test duration were obtained using CCSv8.0 using optimization level -O3. Reducing the application optimization level will result in a longer test duration.
Configuration | MCLK=8 MHz | MCLK=16 MHz | ||||
---|---|---|---|---|---|---|
Error bound | Typical current consumption (μA) | Typical Test duration (ms) | Error bound | Typical current consumption (μA) | Typical test duration(ms) | |
RESONATOR_CALIB_ITERATION_COUNT == 2
|
<1.86e-5 | 26.05 | 68.18 | <9.31e-6 | 31.39 | 67.84 |
RESONATOR_CALIB_ITERATION_COUNT == 0
|
<7.45e-5 | 7.01 | 17.41 | <3.72e-5 | 8.41 | 17.19 |