CMD_PROP_CS¶
The carrier sense command monitors the RF activity on a channel and decides, whether a channel is occupied (Busy) or available (Idle). It can be used to implement a CSMA scheme where a TX command only executes when nothing else occupies the channel. Channel detection is based upon two criteria: RSSI measurement and/or correlation (the presence of preamble).
Execution¶
The RF channel can be in several states:
- Invalid
This is the default state at CS start.
- Idle
No signal was found.
- Busy
A signal was detected (RSSI above threshold or correlation succeeded (preamble detected).

Figure 108. Channel states and possible transitions.¶
- *
-> INVALID
All possible transitions between these states are illustrated in
Figure 108. Carrier sense always starts in INVALID
state. Depending on the measured RSSI and/ or the presence of preamble, the channel
goes either into IDLE
or BUSY
state. The operation ends or may
continue depending on the configuration. In addition, a timeout may occur
which ends the measurement process immediately. After that, a status code is
written to the radio operation and an execution result is generated for the
evaluation phase.
A detailed sequence description of the carrier sense execution phase is shown in Figure 109. In total, four procedures run in parallel:
- watchRssi()
Optional. Constantly measures the signal strength(RSSI) value and updates the channel state.
- watchCorr()
Optional. Correlates the RF signal with the expected preamble sequence and updates the channel state.
- watchChannelState()
Watches and evaluates the channel state changes caused by
watchRssi()
orwatchCorr()
.- waitForCsEndTrigger()
- Optional. Waits for a timeout/end trigger (.csEndTrigger) and
evaluates the channel state when triggered.
Figure 109. The execution phase of CMD_CS as a SDL diagram. Four procedures run in parallel.¶
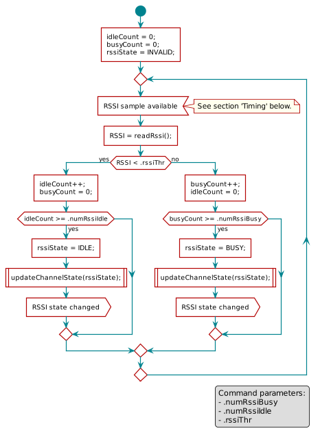
Figure 110. The watchRssi()
function from Figure 109.. For each change of rssiState
,
the resulting state is updated ccording to Table 16..¶

Figure 111. The watchCorr()
function from Figure 109. as a state chart. For each state change, the correlation state is updated according to Table 16..¶
- †
-> invalid
Both procedures, watchRssi()
and watchCorr()
result in an internal
channel state that is one of INVALID
, IDLE
or BUSY
. Depending on
.bEnaRssi
and .bEnaRssi
one or both functions are active (not possible to set both to 0).
If only one function is active, the resulting channel state is equal to the
internal channel state. When both functions are active, the
.csConf.operation
flag specifies how the results from these functions
are combined:
0: The channel is
BUSY
if eitherwatchRssi()
ORwatchCorr()
indicateBUSY
.1: The channel is
BUSY
if bothwatchRssi()
ANDwatchCorr()
indicateBUSY
.
A complete mapping can be found in Table 16. The
resulting channel state is then fed into watchChannelState()
(Figure 112.) and waitForCsEndTrigger()
(Figure 113.).
RSSI OR Correlation |
RSSI AND Correlation |
|||||
---|---|---|---|---|---|---|
Correlation state |
||||||
RSSI State |
INVALID |
IDLE |
BUSY |
INVALID |
IDLE |
BUSY |
INVALID |
INVALID |
INVALID |
BUSY |
INVALID |
IDLE |
INVALID |
IDLE |
INVALID |
IDLE |
BUSY |
IDLE |
IDLE |
IDLE |
BUSY |
BUSY |
BUSY |
BUSY |
INVALID |
IDLE |
BUSY |
Figure 112. The watchChannelState()
function from Figure 109..¶
Figure 113. The waitForCsEndTrigger()
function from Figure 109.
in an SDL diagram.¶
Timing¶
The CMD_PROP_CS provides two timing values:
.csEndTime
is the minimum execution time in RAT ticks, after which channel state evaluation is forced. Optional..corrPeriod
specifies the number of RAT ticks between each correlation evaluation.
How to choose a minimum value for cmd.csEndTime
so that at least either
.numRssiIdle
or .numRssiBusy
RSSI samples are measured before a
final decision is forced? The following drawing illustrates the CS command
execution phase.

After the obligatory parsing delay of approximatly 50 µs, command execution
starts and the end trigger for .csEndTime
is armed. After a fixed time
, the first RSSI sample is available and the RSSI available
signal in Figure 110. is fired for the first time.
Successive RSSI samples occur with a period
. The execution may
either end up due to channel state evaluation in
Figure 112. or a timeout of
cmd.csEndTime
, but
has an additional evaluation delay of 5 µs.
Please note, that the RSSI sample period might be affected by the Automatic
Gain Correction (AGC) and the AGC is always enabled in RX mode. In case of a
very strong signal, the AGC might increase the first sample period
up to 4 times. If the signal strength is changing very fast,
the AGC re-adjusts every RSSI sample period. However, in reality it is safe to
assume that only the first period
is delayed by the AGC. The
value
in contrast, is not affected, but the value might be
wrong if the signal strength is above -50 dBm. For CSMA applications, this is expected to be
uncritical.
A minimum value for cmd.csEndTime
can be estimated with formula
(10).
(10)¶
Table 17. provides measurement results for
and
. Both depend on the configured RX bandwidth
(
.rxBw
), specified either in CMD_PROP_RADIO_SETUP or
CMD_PROP_RADIO_DIV_SETUP.
RX bandwidth |
Value for |
First RSSI sample |
RSSI sample period |
|
---|---|---|---|---|
[kHz] |
CC13x0 |
CC26x0 |
|
|
45/55/66 |
32/33/34 |
n/a |
348 |
136 |
78/98/118 |
35/36/37 |
1/2/3 |
214 |
68 |
155/196/236 |
38/39/40 |
4/5/6 |
149 |
34 |
311/392/471 |
41/42/43 |
7/8/9 |
114 |
17 |
622/784/942 |
44/45/46 |
10/11/12 |
98 |
10 |
1243/1567/1884 |
47/48/49 |
13/14/15 |
89 |
10 |