OpenThread  1.05.02.06
Functions
server.h File Reference

Detailed Description

This file defines the OpenThread Server API.

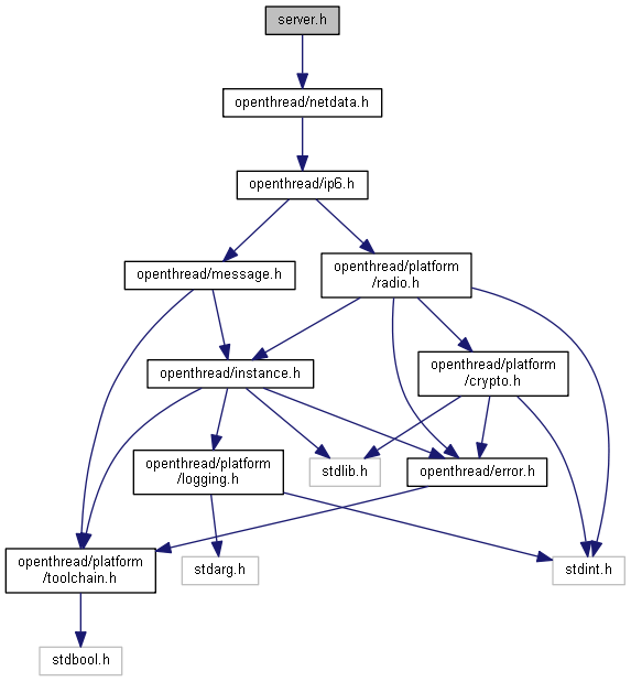
#include <openthread/netdata.h>
+ Include dependency graph for server.h:
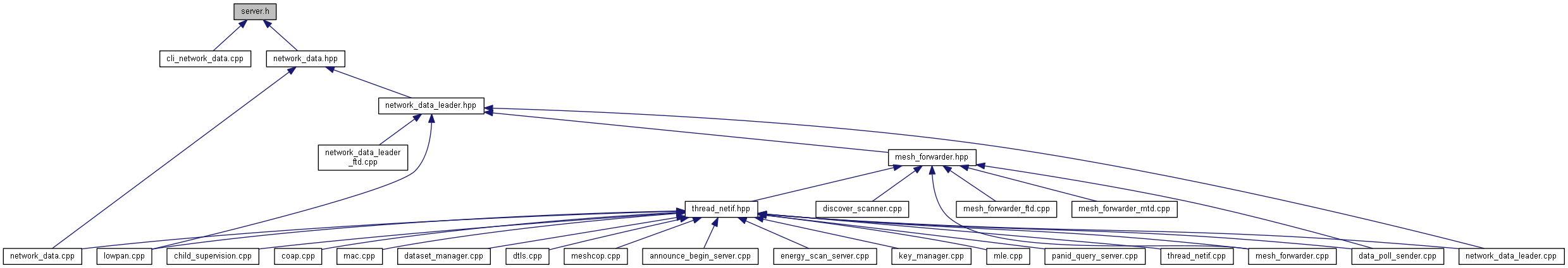
+ This graph shows which files directly or indirectly include this file:

Go to the source code of this file.

Functions

otError otServerAddService (otInstance *aInstance, const otServiceConfig *aConfig)
 
otError otServerGetNetDataLocal (otInstance *aInstance, bool aStable, uint8_t *aData, uint8_t *aDataLength)
 
otError otServerGetNextService (otInstance *aInstance, otNetworkDataIterator *aIterator, otServiceConfig *aConfig)
 
otError otServerRegister (otInstance *aInstance)
 
otError otServerRemoveService (otInstance *aInstance, uint32_t aEnterpriseNumber, const uint8_t *aServiceData, uint8_t aServiceDataLength)
 
© Copyright 1995-2022, Texas Instruments Incorporated. All rights reserved.
Trademarks | Privacy policy | Terms of use | Terms of sale