BIM for Off-Chip OAD¶
This section describes the behavior of the BIM for off-chip OAD. This approach requires an external flash to be connected to the device. As with on-chip OAD, it is BIM’s responsibility to locate which image should be run.
At steady state, the normal case is that a valid image exists in internal flash and no image in the external flash has been marked as needing to be copied. In this case, BIM will validate that the image on internal flash and execute it by loading the stack pointer and jumping to the image’s reset vector location. BIM determines the location of the reset vector and stack pointer of the image through the OAD image header attached to it.
Note
The execution flow below is assuming security is on. If using an unsecured BIM configuration, the process is the same with the exception that there is no check for security.
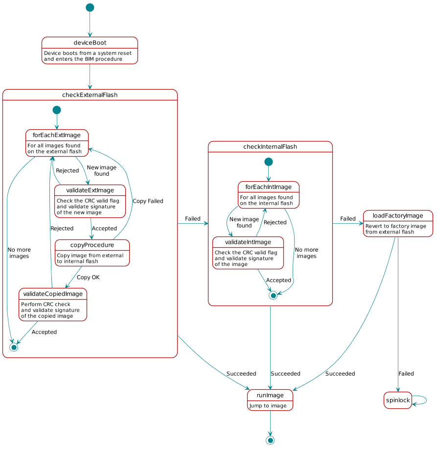
The following flowchart describes the process by which the BIM selects an image.

Figure 224. Functional Overview of Off-chip BIM¶
The image above is illustrated in words below. In order to determine which image is best to run, BIM takes the following measures:
At startup, BIM looks for a valid image header in external flash by reading the first 8 bytes to find the valid External Flash Image Identification value.
After a valid header is found, it reads the entire header from ext flash and verifies the compatibility of BIM and image header versions. Then it checks if the ‘Image copy status’ is set to be copied to the on-chip flash(0xFE) and has a valid CRC (CRC status=0xFE).
If a compatible header is found, secure versions of the BIM will check the signature of the image using ECDSA verification algorithm.
If the CRC flag is not valid (CRC status != 0xFE) then it is rejected.
On finding the invalid CRC it moves on to read the next image’s header.
If a valid image is found, BIM copies the image to on-chip flash, as per the image copy procedure.
After the copy, the CRC is calculated and signature is validated again on the internal flash to ensure the copy succeeded.
If the copy failed the status byte is updated and the BIM will continue searching external flash.
If the copy succeeded, then the BIM will verify the image again and if successful jump directly to the application image, and the search process ends.
If BIM reaches the end of the image header region in external flash without finding a valid image, then it will try to find an on-chip image and execute it.
If BIM fails to find a valid image internal flash, it will attempt to revert the factory image if there is one present.
BIM will put the device to low power mode if it fails to find a valid application image.
Note
An image is considered bad/invalid if it’s calculated CRC32 does not match the image’s CRC bytes embedded in the image header.