xWRL684x MMWAVE-L-SDK  06.00.05
Mmwave Demo

Purpose and Scope

The millimeter wave demo (Mmwave_demo) is the out of box (OOB) millimeter wave radar signal processing chain demo on xWRL684x SOC device. This chapter presents the millimeter wave demo (mmwave_demo) radar signal processing chain demo implementation details on xWRL684x SOC device using the MMWAVE LP SDK. The chapter provides a description of the signal processing flow. It also focuses on the implementation details of the low-level signal processing chain. The processing chain is based on range-doppler detection.

Supported Combinations

Parameter Value
CPU + OS r5fss0-0 freertos
Toolchain ti-arm-clang
Board xWRL6844-evm
Example folder examples/mmw_demo/mmwave_demo

Demo Visualization

To flash and visualize the OOB Demo see Running the Demo using Visualizer

Using SysConfig

A GUI tool SysConfig is used to configure different modules and peripherals of the example. Using this tool, users can select and customize different modules and peripherals. The SysConfig tool will generate the code for initializing and configuring these modules. This configuration is saved to a file called example.syscfg for every example. To know more about how to use SDK with SysConfig, Visit this page

Using SDK with SysConfig

MMWAVE Demo Setup

The demo detection demo setup is shown in Figure below. The demo configuration is provided by the command line interface (CLI) configuration file. The PC visualizer is connected to xWRL684x EVM board via a two UART ports. Initially, to start a demo, a set of CLI configuration commands is sent to the EVM. Based on the configuration the EVM sends through the different port various detection information to the visualizer, such as point cloud, range profile, and stats data.

Millimeter wave demo setup

The processing layers of the demo is shown below

The signal processing layers of the millimeter wave demo on xWRL684x

Below is the top-level radar signal processing timing diagram per frame

Signal processing high level timing diagram

MIMO Modulation Schemes

To achieve full MIMO capabilities, the xWRL6844 demo uses one of three demodulation techniques: 2TX_BPM-MIMO, 4TX_BPM-MIMO, and TDM-MIMO. Following sections briefly summarize the modulation schemes.

Typical timing diagram for 2TX-TDM and 2TX-BPM is illustrated in Figure below.

Chirp timing diagram 2TX_TDM-MIMO and 2TX_BPM-MIMO

Typical timing diagram for 4TX-TDM and 4TX-BPM is illustrated in Figure below.

Chirp timing diagram 4TX_TDM-MIMO and 4TX_BPM-MIMO

TDM-MIMO

In the TDM-MIMO scheme, only one TX antenna is active in a given chirp, and all the TX antennas are enabled in the frame in an alternating manner. For example, for 4 TX (TX1, TX2, TX3, and TX4), chirp 0 has only TX1 enabled, chirp 1 has only TX2 enabled, chirp 2 has only TX3 enabled, chirp 3 has only TX4 enabled, chirp 4 has only TX1 enabled, and so on. Therefore, no additional demodulation step is needed in the TDM-MIMO scheme because the chirps from the TX antennas are separated in the time domain and stored in the radar cube properly.

BPM-MIMO

Similar to TDM-MIMO, in the BPM-MIMO scheme, a frame consists of multiple blocks. However, unlike in TDM-MIMO, where only one TX antenna is active per chirp interval, two transmit antennas are active in each chirp interval. For the 2TX_BPM-MIMO depicted in Figure above, in the even time slots (0, 2, ...), both transmit antennas are configured to transmit with positive phase, i.e. (TX1, TX2) = (+, +). In the odd time slots (1, 3, ...), the transmit antennas are configured to transmit with phase (TX1, TX2) = (+, -). And for the 4TX_BPM_MIMO, the time slots (0,4, …), TX1 and TX2 are configured to transmit with positive phase, i.e. (TX1, TX2) = (+, +). The time slots (1,5, …), TX3 and TX4 are configured to transmit with positive phase, i.e. (TX3, TX4) = (+, +). The time slots (2,6, …), TX1 and TX2 are configured to transmit with phase (TX1, TX2) = (+, -). And the time slots (3,7, …), TX3 and TX4 are configured to transmit with phase (TX3, TX4) = (+, -).

Therefore, when the BPM mode is enabled, the signal processing chain must decode the received chirp pairs to separate the transmission from each TX antenna. In the current demo BPM demodulation (if enabled) is done as part of the aoa2d DPU.

Let TX1 and TX2 represent chirp signals from two TX antennas in 2TX_BPM-MIMO. In time slot zero, a combined signal SA= TX1+TX2 is transmitted. Similarly, a combined signal SB= TX1-TX2 is transmitted in time slot one. Using the corresponding received signals (SA and SB) at a specific received RX antenna, the components from the individual transmitters are separated using

  • TX1=(SA+SB)/2, and
  • TX2=(SA-SB)/2.

With simultaneous transmission on both TX antennas, the total transmitted power per chirp interval is increased, and it can be shown that this translates to an SNR improvement. On the other hand, the average power consumption also increases with the BPM-MIMO mode compared to the TDM-MIMO scheme.

Antenna Geometry

The mmWave demo can support different antenna configurations. Antenna geometry, range bias and phase compensation can be defined using either the antGeometryBoard CLI command or all four of the antGeometryTx, antGeometryRx, antGeometryDist and compRangeBiasAndRxChanPhase ClI commands. Refer to Sensor front-end parameters for more details.

The antenna spacing, antenna indices and the virtual antenna array are shown in Figure below. The right-most figure shows the virtual antennas. For calculating the TX/RX indices(row,col) for antGeometryTx/antGeometryRx, left bottom antenna is considered at origin and lamda/2 is considered for 1 unit in co-ordinate system.

Virtual antenna arrangement based on the Tx/Rx antenna pattern and the corresponding CLI configuration commands for xWRL684x EVM board

Below figure shows the antenna configuration on the xWRL684x EVM board.

xWRL684x EVM board.

Signal Processing Chain

The top-level view of this signal processing chain is shown in Figure below. This chain performs object detection in dange-doppler detection matrix.

Signal processing chain – top-level view

The signal processing consists of the following data processing units:

  • Range DPU: Performs:
    • Range FFT for each antenna and chirp.
    • The only radar data cube format supported in this demo is DPIF_RADARCUBE_FORMAT_2, However the DPU supports both DPIF_RADARCUBE_FORMAT_2, DPIF_RADARCUBE_FORMAT_7
    • For more details refer Rangeproc
  • Doppler DPU:
    • The Dopplerproc or Doppler processing does the 2nd dimension FFT after Range FFT in the frame idle time per each virtual antenna which translates to velocity measurements.
    • For more details refer Dopplerproc
  • CFAR DPU:
    • This DPU implements CFAR object detection from the Range/Doppler detection matrix using hardware accelerator (HWA). CFAR detection is performed in both Range and Doppler domains. The DPU exports the list of objects that are detected both in range and in Doppler domains.
    • For more details refer Cfarproc
  • AoA2D DPU:
    • This DPU performs the 2D Doppler FFT, Doppler compensation, optional BPM demodulation, Rx Phase compensation and 3D Azimuth + Elevation FFTs across virtual channels. The input is the Radar Data Cube and the output is the Detection Point Cloud.
    • For more details Aoa2dproc

Rx Channel Gain/Offset Measurement and Compensation

Because of imperfections in antenna layouts on the board there is a need to calibrate the sensor to compensate for bias in the range estimation and the receive channel gain and phase imperfections. The demo provides the ability to do the measurement and compensation.

Measurement Procedure Implementation

The measurement procedure is configured using a CLI command measureRangeBiasAndRxChanPhase. The following is the command syntax:

measureRangeBiasAndRxChanPhase {enabled} {targetDistance} {searchWindow}

  • where enabled - is the flag to enable the procedure, targetDistance - is the distance of the strong target in front of the sensor at the bore site (in meters), searchWindow - is the search window (in meters).

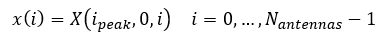
The procedure is implemented by the function mmwDemo_rangeBiasRxChPhaseMeasure(). It is called in the processing chain after the range processing DPU. The input to the procedure is a radar cube. The measurement procedure first calculates the range profile as the sum of the magnitude squares across all antennas on the range FFTs. Then it searches for the peak in the zone 𝑋−𝐷/2 ≤ 𝑟𝑎𝑛𝑔𝑒 ≤ 𝑋+𝐷/2 where 𝐷 = searchWindow and 𝑋 = targetDistance.

The procedure then estimates the peak position using the three point parabolic interpolation and the range bias as the difference between the peak position and the configured target distance X.

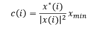
The Rx channel compensation coefficients are calculated according to following equations.

From the radar cube stored as a complex16 3D array 𝑋[𝑟𝑎𝑛𝑔𝑒][𝑐ℎ𝑖𝑟𝑝][𝑎𝑛𝑡𝑒𝑛𝑛𝑎], the received symbols are extracted at the range index 𝑖𝑝𝑒𝑎𝑘 of the peak position corresponding to the target as

The coefficients are calculated as

where

The coefficients are sent per frame to the host within the TLV packet.

Measurement Procedure Steps:

  • Set a strong target like corner reflector at boresight at desired distance and measure precisely the distance from the sensor.
  • Create the CLI configuration file for the measurement procedure with
    • the enabled flag to 1 in CLI command measureRangeBiasAndRxChanPhase,
    • all antennas enabled,
    • TDM MIMO mode selected,
  • Run the target demo. The target sends TLV with the calculated coefficients. refer Rx channel compensation measurement output TLV for more info. A snippet of the visualizer is shown below:
  • Copy one snapshot of the coefficients to clipboard.
  • Use these coefficients in the final CLI configuration file(For example: compRangeBiasAndRxChanPhase 0.0 -1 0 -1 0 -1 0 -1 0 1 0 1 0 1 0 1 0 -1 0 -1 0 -1 0 -1 0 1 0 1 0 1 0 1 0).

System execution flow

Task Model

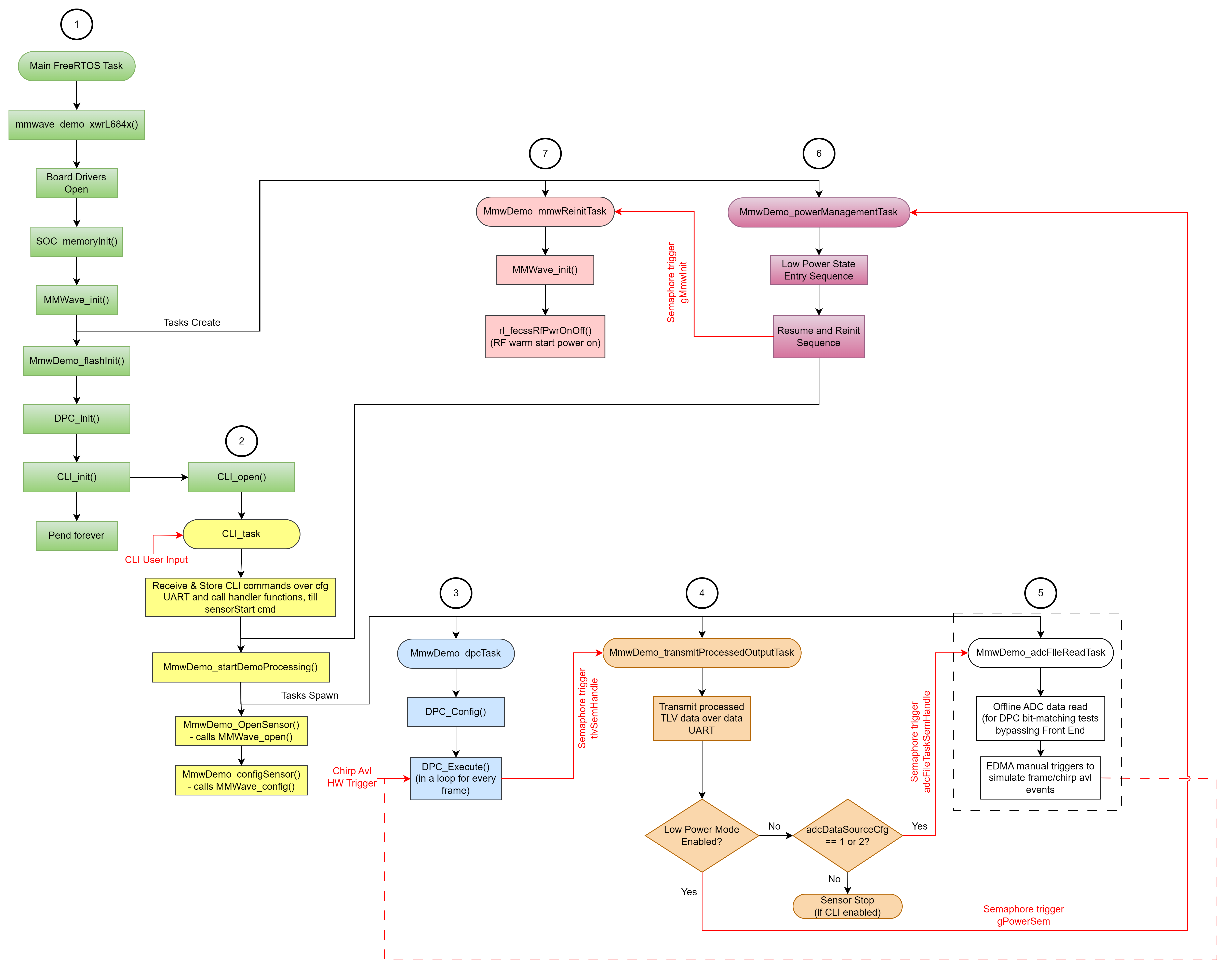
This demo is implemented on xWRL684x using multiple tasks running in the system. Below shows the task flow and tasks used in the system.

Demo task flow diagram

Demo tasks

Main Task

This is free RTOS main task initially called by the main function. It is active only during the start time, and after the creation of the CLI task it rests in pending state.

CLI Task

The CLI task provides the execution context for the command line interface. It includes simple command parser.

DPC Task

The DPC task provides the execution context for the detection processing chain.

UART Task

This task controls the transfer of radar detection data to the host. The task transmits one packet of data per radar frame using a TLV format structure. Depending on the CLI configuration command guiMonitor the task sends point cloud, range profile, detection matrix, etc.

ADC read data Task

This task is used for running the unit tests for the demo. The task reads reference ADC data samples from the file and feeds the signal processing chain instead of real ADC data coming from the RF

Power Management Task

This task is engaged when the demo is running in the power saving deep sleep mode.

Timing Diagram

The timing diagram during the startup and the first two frames is illustrated in Figure below.

Timing diagram – low power mode disabled.

The timing diagram in the low power mode is shown below.

Timing diagram – low power mode enabled.

Benchmarks

Currently the CPU time and the UART transmit time is reported to Host within the stats TLV. The explanation of these time intervals is shown in the timing diagram above.

Configuration (.cfg) File Format (CLI INTERFACE)

Attention
Converting configuration from older SDK release to current SDK release:
As new versions of SDK releases are available, there are usually changes to the configuration commands that are supported in the new release. Now, users may have some hand crafted config file which worked perfectly well on older SDK release version but will not work as is with the new SDK release.
Note
Example configuration files are available at '${SDK_INSTALL_PATH}/examples/mmw_demo/mmwave_demo/profiles/{board}'. All the CLI commands should be between 'sensorStop' and 'sensorStart'

Each line in the .cfg file describes a command with parameters. The various commands and their arguments are described in the table below (arguments are in sequence)

Sensor front-end parameters

Commands Parameters Notes
sensorStop Reserved Default value: 0 NOTE: This command(sensorStop 0) stops the sensor from transmitting further frames.
channelCfg RxChCtrlBitMask In this field, when bits 0, 3, 4 and 7 are set to 1, they activate the Rx1, Rx2, Rx3 and Rx4 antennas respectively. Some of the combinations are as shown :
RX antennas 1,2,3,4 mask = 0x10011001b = 153(decimal)
RX antennas 1 and 2, mask = 0x00001001b = 9(decimal)
RX antennas 2 and 3, mask = 0x00011000b = 24(decimal)
RX antennas 1, 2 & 3, mask = 0x00011001b = 25(decimal)
and so on
TxChCtrlBitMask In this field, setting bits 0 and 1 to 1 activates Tx1, bits 2 and 3 to 1 activate Tx2, bits 4 and 5 to 1 activate Tx3, and bits 6 and 7 to 1 activate Tx4. Some of the combinations are as shown:
TX antennas 1,2,3,4 mask = 0x11111111b = 255(decimal)
TX antenna 1,2,3 mask = 0x111111b = 63(decimal)
TX antenna 2,3 mask = 0x111100b = 60(decimal)
and so on
Reserved Default value: 0 NOTE: This is reserved for future use.
chirpComnCfg DigOutputSampRate Digital output Sampling rate for chirp ADC samples. Digital sampling rate is given by 200MHz/ DigOutputSampRate.
DigOutputBitsSel Digital output sample bits select, this field governs which bits of the FECSS DFE's internal 16 bit signed data path are sent as output.
0 - Digital sample output is 12 MSB bits of DFE after rounding 4 LSBs
1 - Digital sample output is 12 bits after rounding 3 LSBs & clipping 1 MSB
2 - Digital sample output is 12 bits after rounding 2 LSBs & clipping 2 MSB
3 - Digital sample output is 12 bits after rounding 1 LSBs & clipping 3 MSB
4 - Digital sample output is 12 LSB bits after clipping 4 MSB
5 - Digital sample output is 16 bits
DfeFirSel The final stage FIR filter's characteristics can be selected as below.
0 - Long Filter (90% visibility): This provides visibility to a larger range of IF frequencies: 0 to 0.45 x Sampling Rate. Beyond that, the filter response starts drooping & enters filter transition band.
1 - Short Filter (80% visibility): This provides faster settled outputs but the IF frequency range visible is 0 to 0.40 x Sampling Rate. Beyond that, the filter response starts drooping & enters filter transition band.
NumOfAdcSamples No. of ADC samples.
Valid Range: 2 to 1024
ChirpTxMimoPatSel 1 - TDM pattern
4 - BPM pattern
Note: 2TX or 4TX BPM demodulation is performed based on TX channels selected in channelCfg cmd. For more info refer MIMO Modulation Schemes
ChirpRampEndTime Chirp Profile Ramp end Time. This is a common ramp end time value for all chirps in a frame.
ChirpRxHpfSel Chirp Profile HPF corner frequency. This is a common HPF corner frequency value for all chirps in a frame.
0 - 175kHz HPF corner frequency
1 - 350kHz HPF corner frequency
2 - 700kHz HPF corner frequency
3 - 1400kHz HPF corner frequency
chirpTimingCfg ChirpIdleTime Chirp Profile Idle Time. This is a common idle time value for all chirps in a frame.
Unit: 1us.
ChirpAdcSkipSamples Chirp Profile ADC start skip samples. This is a common adc start time value for all chirps in a frame
ChirpTxStartTime Chirp Profile TX start Time. This is a common TX start time value for all chirps in a frame.This field indicates the TX start time in the chirp cycle with respect to the knee of the ramp.
Unit: In usec
ChirpRfFreqSlope Chirp Profile RF Frequency Slope. This is a common RF frequency slope value for all chirps in a frame.This field indicates the required FMCW slope of the chirp.
Unit: MHz/us
Valid range:- 399MHz/us to +399MHz/us.
ChirpRfFreqStart Chirp Profile RF start Frequency. This is a common RF start frequency value for all chirps in a frame. This field indicates the required start frequency of the chirp.
Unit: GHz
frameCfg NumOfChirpsInBurst Number of Chirps in a Burst. This field indicates the number of chirps to be generated per burst.
NOTE: The maximum supported total number of chirps(NumOfChirpsInBurst * NumOfBurstsInFrame) is 1024 when 4 Rx antennas are enabled.
NumOfChirpsAccum Number of accumulation per chirp. This field indicates the Number of chirps to be accumulated before sending the ADC data out in DFE, this can be used to increase the SNR without increasing the number of chirps to process in the DSP/HW accelerator.
BurstPeriodicity Burst periodicity in μs. This field indicates the period of the burst.
NumOfBurstsInFrame Number of bursts per frame. NOTE: The maximum supported total number of chirps(NumOfChirpsInBurst * NumOfBurstsInFrame) is 1024 when 4 Rx antennas are enabled.
FramePeriodicity Frame Periodicity. This field indicates the period of the frame, 32bit counter.This field indicates the frame periodicity, the time gap between successive frame starts.
Unit: ms
NumOfFrames Number of frames.
Valid range: 0 to 65535, 0 means infinite
gpAdcMeasConfig channelEnable GPADC channels ON/OFF control, 1 bit per channel.
bit[0] corresponds to GPADC channel 0,
bit[1] corresponds to GPADC channel 1,
bit[2] corresponds to GPADC channel 2,
bit[3] corresponds to GPADC channel 3.
volPrintsEnable GPADC voltage prints. When enabled, the voltages are displayed through UARTB for the GPADC channels configured.
adcDataDitherCfg adcDataDithEnable If enabled, random delay in the range of (1.1us - 3.6us) is added every chirp for the ping-pong switch and interrupt generation w.r.t ADC Valid pulse.
0 - Disable.
1: Enable
adcLogging enable ADC data logging enable:
0 - Disable.
1: Enable via LVDS.
2: Enable via SPI.
Note To enable ADC logging, lowPowerCfg must be set to 0, and if logging is done via LVDS, the ADPLL frequency must be set to 1600MHz and HS_DIVIDER_CLKOUT2 must be enabled, however it should not be used as the clock source for the LVDS interface.
factoryCalibcfg Save enable When this option is enabled application will boot-up normally and configure the FECSS to perform all applicable factory calibrations during FECSS initialization. Once the calibrations are performed, application will retrieve the calibration data from FECSS and save it to FLASH. User need to specify valid <flash offset> value. <restore enable> option should be set to 0.
Note The factory calibration should be done at room temp (25 °C +/- 15 °C)
0 - Save Disabled
1 - Save Enabled
restore enable When Restore enabled option is set, application will check the FLASH for a valid calibration data section. If present, it will restore the data from FLASH and provide it to FECSS while configuring it to skip any real-time factory calibrations and use provided calibration data. User need to specify valid <flash offset> value which was used during saving of calibration data. <save enable> option should be set to 0. <rxGain> and <backoff0> arguments will be ignored when restore option is enabled.
0 - Restored Disabled
1 - Restore Enabled
rxGain Recommended value is 38db to 46db.
Units: db.
backoff0 TX channel power calibration. Valid Range: 0db to 26db.
Units: db.
flash offset Address offset in the flash to be used while saving or restoring calibration data. Make sure that the reserved sectors in flash are not used. This field is don't care if both save and restore are disabled.
runtimeCalibCfg CLPC Enable/Disable 0 - Disabled
1 - Enabled
lowPowerCfg Enable/Disable Configuration to enable/disable the power management framework.
0 - Disabled
1 - Enabled
sensorStart 'FrameTrigMode' Frame Trigger Mode.
0 - Frame SW immediate trigger Mode (SW_TRIG).
(Currently SDK supports only SW_TRIG mode(0))
'ChirpStartSigLbE' Chirp Timer (CT) start signal loopback enable control.
0 - CHIRP_START_SIGNAL to DIG_SYNC_OUT Loopback Disable
1 - CHIRP_START_SIGNAL to DIG_SYNC_OUT Loopback Enable.
(Currently SDK supports only Loopback Disable mode(0))
'FrameLivMonEn' Reserved
'FrameTrigTimerVal' Frame Trigger Timer Value. 32bit counter value.
(Currently SDK demo is tested only with value 0)

Detection layer parameters

Commands Parameters Notes
aoaProcCfg azimuthFftSize Azimuth FFT size. Suggested to set as power of 2
elevationFftSize Elevation FFT size. Suggested to set as power of 2
cfarProcCfg procDirection CFAR direction selection
0 - CFAR params in range direction
1 - CFAR params in doppler direction
averageMode CFAR Averaging mode selection Recommened to set 2
0 - CFAR-CA
1 - CFAR-CAGO
2 - CFAR-CASO
winLen One-sided noise averaging window length (in samples) of range-CFAR Recommened to set as power of 2
guardLen One-sided guard length (in samples) of range-CFAR.
noiseDiv Cumulative noise sum divisor expressed as a shift. Sum of noise samples is divided by 2^noiseDiv. Suggested to set as log2(winLen).
cyclicMode Cyclic mode or wrapped around mode.
0 - Disabled
1 - Enabled
thresholdScale Threshold factor of range-CFAR in dB scale (20log10).
peakGroupingEn Enable or disable Peakgrouping
0 - Disabled
1 - Enabled
aoaFovCfg minAzimuthDeg Minimum azimuth angle (in degrees) that specifies the start of field of view
maxAzimuthDeg Maximum azimuth angle (in degrees) that specifies the end of field of view
minElevationDeg Minimum elevation angle (in degrees) that specifies the start of field of view
maxElevationDeg Maximum elevation angle (in degrees) that specifies the end of field of view
cfarFovCfg procDirection CFAR direction selection
0 - CFAR params in range direction
1 - CFAR params in doppler direction
min (meters or m/s) Minimum range/velocity of exported detected points
max (meters or m/s) Maximum range/velocity of exported detected points
clutterRemoval enabled Configure the static clutter removal
0 - Disabled
1 - Enabled
Note When clutterRemoval is enabled, total number of chirp samples in the Doppler processing block must be a power of 2.
compRangeBiasAndRxChanPhase rangeBias Value of the Range Bias (m).
virtAntIdx 1 Phase compensation factor (real, imaginary) of virtual antenna 1.
virtAntIdx 2 Phase compensation factor (real, imaginary) of virtual antenna 2.
virtAntIdx 3 Phase compensation factor (real, imaginary) of virtual antenna 3.
virtAntIdx 4 Phase compensation factor (real, imaginary) of virtual antenna 4.
virtAntIdx 5 Phase compensation factor (real, imaginary) of virtual antenna 5.
virtAntIdx 6 Phase compensation factor (real, imaginary) of virtual antenna 6.
virtAntIdx 7 Phase compensation factor (real, imaginary) of virtual antenna 7.
virtAntIdx 8 Phase compensation factor (real, imaginary) of virtual antenna 8.
virtAntIdx 9 Phase compensation factor (real, imaginary) of virtual antenna 9.
virtAntIdx 10 Phase compensation factor (real, imaginary) of virtual antenna 10.
virtAntIdx 11 Phase compensation factor (real, imaginary) of virtual antenna 11.
virtAntIdx 12 Phase compensation factor (real, imaginary) of virtual antenna 12.
virtAntIdx 13 Phase compensation factor (real, imaginary) of virtual antenna 13.
virtAntIdx 14 Phase compensation factor (real, imaginary) of virtual antenna 14.
virtAntIdx 15 Phase compensation factor (real, imaginary) of virtual antenna 15.
virtAntIdx 16 Phase compensation factor (real, imaginary) of virtual antenna 16.
measureRangeBiasAndRxChanPhase enabled Enable measurement of the range bias and rx channel gain and phase imperfections
0 - Disabled
1 - Enabled
targetDistance Distance in meters where strong reflector is located to be used as test object for measurement. This field is only used when measurement mode is enabled.
searchWin Distance in meters of the search window around targetDistance where the peak will be searched. For more info refer Rx Channel Gain/Offset Measurement and Compensation
guiMonitor pointCloud Enable/Disable the transmission of the point cloud data
0 - Disable
1 - Enable, point cloud in floating point format, plus side information,
2 - Enable, point cloud in compressed format (fixed point)
rangeProfile Enable/Disable the transmission of the Range Profile data.
0 - Disable
1 - Enable
NoiseProfile Not supported, must be set to 0
rangeAzimuthHeatMap Not supported, must be set to 0
rangeDopplerHeatMap Enable/Disable transmission of the Range Doppler heatmap
0 - Disable
1 - Enable
statsInfo Enable/Disable the transmission of the Statistics info that include processing time, temperature, power. (Partially supported in the current SDK)
0 - Disabled
1 - Enabled
antGeometryBoard boardName Name of the EVM board. Current SDK supports only antGeometryBoard xWRL6844EVM CLI command.
Note: Define the antenna geometry, range bias and phase compensation using either the antGeometryBoard command or all of the antGeometryTx, antGeometryRx, antGeometryDist and compRangeBiasAndRxChanPhase commands.
antGeometryTx txAnt1_row row index of TX antenna 1.
txAnt1_col column index of TX antenna 1.
txAnt2_row row index of TX antenna 2.
txAnt2_col column index of TX antenna 2.
txAnt3_row row index of TX antenna 3.
txAnt3_col column index of TX antenna 3.
txAnt4_row row index of TX antenna 4.
txAnt4_col column index of TX antenna 4.
Note: All antenna indices must be non-negative and one of the antenna must be at origin
antGeometryRx rxAnt1_row row index of RX antenna 1.
rxAnt1_col column index of RX antenna 1.
rxAnt2_row row index of RX antenna 2.
rxAnt2_col column index of RX antenna 2.
rxAnt3_row row index of RX antenna 3.
rxAnt3_col column index of RX antenna 3.
rxAnt4_row row index of RX antenna 4.
rxAnt4_col column index of RX antenna 4.
Note: All antenna indices must be non-negative and one of the antenna must be at origin
antGeometryDist antDistX Antenna spacing in X dimension in mm.
antDistZ Antenna spacing in Z dimension in mm.
Note: When antGeometryBoard CLI command is not used, the four CLI commands antGeometryTx, antGeometryRx, antGeometryDist and compRangeBiasAndRxChanPhase must be used together.
adcDataSource adcDataSource 0-DFP is enabled, 1-User provided adc data
file Path for the adc .bin file if DFP is disabled

UART and Output to the Host

Output TLV Description

The packet structure consists of fixed sized frame header, followed by variable number of TLVs (see Figure below). Each TLV has fixed header followed by variable size payload. The Byte order is Little Endian.

Data packet structure sent to Host.

Frame Header Structure

The frame header is of fixed size (40bytes). It is defined by the structure as

typedef struct MmwDemo_output_message_header_t
{
uint16_t magicWord[4]; /* Sync word: {0x0102,0x0304,0x0506,0x0708} */
uint32_t version; /* MajorNum*2^24+MinorNum*2^16+BugfixNum*2^8+BuildNum */
uint32_t totalPacketLen; /* Total packet length including header in Bytes */
uint32_t platform; /* platform type */
uint32_t frameNumber; /* Frame number */
uint32_t timeCpuCycles; /* Time in CPU cycles when the message was created */
uint32_t numDetectedObj; /* Number of detected objects */
uint32_t numTLVs; /* Number of TLVs */
uint32_t subFrameNumber; /* Subframe number */
} MmwDemo_output_message_header;

TLV Structure

The TLV structure consists of a fixed header, TL (8bytes) followed by TLV specific payload. The TLV header structure is shown below.

typedef struct MmwDemo_output_message_tl_t
{
uint32_t type; /* TLV type */
uint32_t length; /* Length in bytes */
} MmwDemo_output_message_tl;

Point Cloud TLV

The demo outputs point cloud data in floating point format.

Floating point format

The point cloud data are sent using two TLV elements, first one with the detected point cartesian coordinates and the radial velocity, and the second one, this side information, the detected point snr and noise.

Point Cloud – Coordinates TLV
  • Type = MMWDEMO_OUTPUT_MSG_DETECTED_POINTS
  • Length = sizeof(DPIF_PointCloudCartesian) * numberOfPoints

The single point is defined as:

typedef struct DPIF_PointCloudCartesian_t
{
float x; /* x - coordinate in meters. */
float y; /* y - coordinate in meters. */
float z; /* z - coordinate in meters. */
float velocity; /* radial velocity away from sensor in m/s */
} DPIF_PointCloudCartesian;

Point Cloud - Side information TLV
  • Type = MMWDEMO_OUTPUT_MSG_DETECTED_POINTS_SIDE_INFO
  • Length = sizeof(DPIF_PointCloudSideInfo) * numberOfPoints

The single point side info is defined as:

typedef struct DPIF_PointCloudSideInfo_t
{
int16_t snr; /* snr - CFAR cell to side noise ratio in dB, 1LSB = 0.1dB */
int16_t noise; /* noise level of side of detected cell in dB, 1LSB = 0.1dB */
} DPIF_PointCloudSideInfo;

Range Profile TLV

This demo sends the range profile. This TLV contains the range profile, specified as an array of 16-bit unsigned linear values of range bins. The length is equal to number of range bin elements, (half of the range FFT size, since the ADC samples are real).

  • Type = MMWDEMO_OUTPUT_MSG_RANGE_PROFILE
  • Length = sizeof(uint16_t) * numberOfRangeBins

Range-Doppler Heatmap TLV

This TLV contains the range-Doppler detection matrix (heatmap) which consists of two-dimensional array of 16-bit unsigned magnitude values. The matrix is arranged as X[rangeInd* numDopplerBins + dopplerInd], rangeInd = 0, numRangeBins - 1, dopplerInd = 0, numDopplerBins – 1

  • Type = MMWDEMO_OUTPUT_MSG_RANGE_DOPPLER_HEAT_MAP (equal to 5)
  • Length = sizeof(uint16_t) * numRangeBins * numDopplerBins

Stats TLV

This TLV contains statistics described in the structure below.

  • Type = MMWDEMO_OUTPUT_EXT_MSG_STATS
  • Length = sizeof(MmwDemo_output_message_stats)
typedef struct MmwDemo_output_message_stats_t
{
uint32_t interFrameProcessingTime; /* Interframe processing time in usec */
uint32_t transmitOutputTime; /* Transmission data transmit time in usec */
uint16_t powerMeasured[4]; /* Power at 1.8V, 3.3V, 1.2V and 1.2V RF rails(1LSB = 100 uW) */
/*
* Temperature Readings in degrees Celsius, with a resolution of 1 degree per unit, for the following components:
* tempReading[0]: Average Rx temperature
* tempReading[1]: Average Tx temperature
* tempReading[2]: PM temperature
* tempReading[3]: DIG temperature
*/
int16_t tempReading[4];
} MmwDemo_output_message_stats;

Rx channel compensation measurement output TLV

This TLV contains the output of Rx channel compensation measurement procedure.

  • Type = MMWDEMO_OUTPUT_EXT_MSG_RX_CHAN_COMPENSATION_INFO
  • Length = sizeof(DPU_DoaProc_compRxChannelBiasFloatCfg)
typedef struct DPIF_compRxChannelBiasFloatCfg_t
{
float rangeBias;
float rxChPhaseComp[2 * SYS_COMMON_NUM_TX_ANTENNAS * SYS_COMMON_NUM_RX_CHANNEL];
} DPIF_compRxChannelBiasFloatCfg;

Low Power Configuration (lowPowerCfg = 1)

Flow Diagram

Below is the high level flow diagram of Motion and Presence detection OOB demo in Low Power Mode:

Flow in Low Power Mode

Threshold and Latency time duration for Power module

Syscfg of Power driver provides some options to be configured by user as per their demo implementations:

Threshold Value The idle time available only after which entry to various power modes is considered. This is upto the user to configure based on their system requirements.
Latency Value: There is a latency for the device to transition into the different low power modes, and to wake from that specific low power mode to resume activity. The actual transition latency will depend upon overall device state, as well as execution of notification functions that are registered with the Power driver. User is expected to measure this in their implementations and configure this value. If there is Xms idle time, device will get into low power state for (X - Latency value) time duration.

Threshold and latency values can be changed (tuned) to meet specific application requirements. Threshold and Latency values for different power modes can be configured in Power Syscfg:

THRESHOLD AND LATENCY VALUES OF DIFFERENT POWER MODES



Enabling wake-up sources from LPDS state: Wake-up from Deep sleep exit is provisioned in the device through a number of external wakeup sources like UART/SPI/GPIO/SYNC_IN/Sleep counter, etc. By Default wake-up using Sleep Counter is enabled in Demo.

LPDS WAKEUP SOURCES



Memory Retention in Low Power Mode

In Low Power Mode SRAM Regions can be retained. Following SRAM Clusters are retained during LPDS:

  • APP_PD_SRAM_CLUSTER_1: 128 KB APP_TCMA_A_BANK0, APP TPTCs, APP MCANA MSG RAM, APP MCAN B MSG RAM
  • APP_PD_SRAM_CLUSTER_2: 128 KB APP_TCMA_A BANK1
  • APP_PD_SRAM_CLUSTER_3: 64KB HSM_RAM, 10KB Secure RAM
  • APP_PD_SRAM_CLUSTER_4: 128KB HSM_RAM, HSM TPTCs, PKE RAMs
  • APP_PD_SRAM_CLUSTER_5: 128 KB APP_TCMA_A BANK2
  • APP_PD_SRAM_CLUSTER_6: 128 KB APP_TCMA_A BANK3
  • APP_PD_SRAM_CLUSTER_7: 256 KB APP_TCMB_A
  • FEC_PD_SRAM_CLUSTER_1: 32KB FEC DATA RAM, Timing Engine, GPADC Instruction RAM
  • FEC_PD_SRAM_CLUSTER_2: 32KB FEC PATCH RAM
  • FEC_PD_SRAM_CLUSTER_3: 32KB FEC DATA RAM, DFE, BISTFFT, GPADC Data RAM

Raw ADC data streaming

Steps for DCA based streaming

MMWAVE-L-SDK OOB (out-of-box) demo supports raw ADC data streaming through the LVDS interface. When the radar EVM board connected with the DCA1000EVM board, users can use the DCA1000EVM CLI application to capture the raw data without starting the mmWaveStudio GUI interface. The DCA1000EVM CLI application is primarily a command line tool for configuration of FPGA and recording based on the user inputs. The DCA1000EVM CLI application connects to DCA1000EVM system through 1GB Ethernet for configuration and recording of data. RADAR EVM is connected to DCA1000EVM for data capture and connected to PC for configuration of data generation. However, there are some important limitations associated with this feature:

  • Do not use this feature when Low power mode is enabled (lowPowerCfg 1).

The DCA1000EVM CLI application is provided for Windows and can be recompiled for other platforms. Users can find the source code and user guide in MMWAVE-STUDIO release package.

The DCA1000EVM CLI application has the following functionalities.

  • CLI application parses the parameters in JSON formatted config file for the corresponding CLI Control commands.
  • CLI application supports both Windows and Linux.
  • Acknowledgement of commands and error codes are handled and returned by the CLI application.
  • The response status of each of the command is captured in a log file by the CLI application.
  • CLI application supports running as a foreground as well as a background process.

DCA1000EVM Setup

  • DCA1000EVM should be connected to Host PC via Ethernet cable to access the CLI and Data Transfer process.
  • DCA1000EVM should be connected to TI Radar EVM via 60 pin HD Connector by using 60 pin Samtec ribbon cable.
  • DCA1000EVM power input should be connected either from DC Jack or TI Radar EVM power output (from 60 pin HD connector) by selecting the switch SW3.
  • Follow the mmWave Studio for additional RADAR EVM connectivity to PC and other pre-requisites.
  • Refer TI_DCA1000EVM_quickStartGuide.pdf document for more details.

Power on/off sequence

Initiate the power on sequence by turning on the radar EVM first, followed by the DCA1000EVM board. For shutdown, power off the DCA1000EVM board first, and then the radar EVM board.

Monitors

Please refer to Monitors for details on how to use monitors.

Steps to Perform Raw ADC Data Streaming

For successful recording of data from RADAR EVM sequence is given as follows

  • Configure FPGA
    • Ensure JSON config file (CLI) and Script config file (RADAR EVM) data format mode are in sync
    • Run the command - DCA1000EVM_CLI_Control.exe fpga configFile.json (located in mmWaveStudio/PostProc). NOTE: LVDS modes and output file path must be set in configFile.json
    • The acknowledgement for the above command is shown below
  • Start the record
    • Ensure JSON config file (CLI) and Script config file (RADAR EVM) data logging mode are in sync
    • Run the command - DCA1000EVM_CLI_Control.exe start_record configFile.json (located in mmWaveStudio/PostProc). NOTE: LVDS modes and output file path must be set in configFile.json
    • The acknowledgement for the above command is shown below
  • Run the demo immediately after the above command by using the configuration with "adcLoggging 1" to enable this feature.
  • When data transfer starts DATA_TRANS_PRG LED (LD1) on DCA1000EVM will start toggling.
  • After the Raw ADC Data capture it will get stored in a adc_data_Raw_0.bin file in PostProc folder. And CLI_LogFile.txt contains all the commands execution information along with the timestamp. It can be viewed manually whenever required. The file will be appended for new sessions and new command execution information.
  • FPGA should be reconfigured in the following scenarios
    • When the system is booted or rebooted
    • When the FPGA or DCA1000EVM is reset

Refer TI_DCA1000EVM_CLI_Software_UserGuide.pdf document for more details.

Validation of the ADC data

The path ${SDK_INSTALL_PATH}/tools/ADC_parser includes parsing and post processing scripts for interpreting Raw ADC data acquired from the DCA1000EVM board.

  • The dataPostProc_xWRL6844.m takes the Raw adc dump as input and converts it into adc matrix. In addition, it also computes 1D and 2D FFTs.
  • The inputs to this script are adc_data_Raw_0.bin and chirp/frame parameters(which must be specified in dataPostProc_xWRL6844.m). Update the paths accordingly in the above post processing script.
  • The FFT peaks are a means of validating the captured raw adc data. For example, a corner reflector is placed at 1m along the boresight of the radar. Assuming an FFT bin resolution of 0.1m/bin (derived based on chirping params), the 1D FFT peak falls at 10th bin.

SPI based streaming of Raw ADC Data

The MmWave Demo supports streaming of raw ADC data over SPI interface every frame during the frame idle time. However, there are some important limitations associated with this feature:

  • User has to ensure that sufficient memory is available to store Raw ADC Data required per frame.
  • ADC data of every frame is transmitted during frame idle time. User has to ensure that sufficient frame idle time is available to transmit all the data by using proper frame periodicity in their config.
  • Use this feature with Low power mode disabled (lowPowerCfg 0).
  • This feature uses FTDI SPI converter chip FT4232H to transfer data from SPI interface of xWRL684x to Host. Here the FTDI chip acts as SPI master and xWRL684x acts as Slave device. SPI_busy signal is used as means of synchronization between FTDI chip and xWRL684x device.

Building the demo with this feature enabled

Demos in SDK have this feature disabled by default. Follow below steps to enable this feature in demo.

  • Set the ADC_DATA_LOGGING_VIA_SPI macro to 1 in "mmwave_demo.h" file.
  • "ADC_DATA_BUFF_MAX_SIZE" in "mmwave_demo.h" file defines the size of buffer that holds ADC data of every frame. User is expected to update this macro based on the configurations being used. This size is "Number of RX antennas used X Number of Chirps per Frame X Number of ADC Samples per Chirp X Number of bytes per ADC Sample". Also, user has to work on linker script if required to get this buffer memory allocated and has to ensure that demo builds.
  • Rebuild the demo. Flash the appimage.

Steps to Perform Raw ADC Data Streaming on xWRL684x FCCSP device:

  • There are two USB interfaces on xWRL684x FCCSP device, one is XDS110 and other is for FTDI transmission. Connect both interfaces of xWRL684x with Host.
  • Run the demo and change only two Config commands in the configuration,i.e. Change "lowPowerCfg 1" to lowPowerCfg 0" to make the low power mode disable and change "adcLogging 0" to "adcLogging 2" to enable this feature.
  • Send the configs via tera term but Do not press enter after sensor start command.

Stop at the sensor start command
  • Before sending last command "sensorStart 0 0 0 0", Configure the FTDI chip to tranfer data to the Host.
  • To Configure the FTDI chip, Run the adcDataSPIFTDI.exe application located in tools/spi_adc_streaming folder.
  • Give all the inputs to adcDataSPIFTDI application like Number of ADC samples, Number of chiprs in burst, Number of burst in frame, Number of Frames, Number of Rx Antennas as given in configuration file. Ensure that this is done before "sensorStart" command is sent.

Configuring adcDataSPIFTDI.exe
  • After configuring the FTDI chip, send the Sensor Start command and Demo will start, Raw ADC Data for given number of frames will get stored in a adcData.txt file in spi_adc_streaming folder.

Validation of the ADC data

The path ${SDK_INSTALL_PATH}/tools/ADC_parser includes parsing and post processing scripts for interpreting Raw ADC data acquired through SPI.

  • The SPI based adc data is input as a .txt file along with the configuration in post processing script.
  • The above file paths can be updated in the post processing script dataPostProc_xWRL6844.m, to compute 1D and 2D FFTs.
  • To enable 2D FFT Plot in dataPostProc_xWRL6844.m change the PLOT_2D_FFT to 1.
  • To enable Detection Matrix Plot in dataPostProc_xWRL6844.m change the PLOT_2D_FFT to 1.
  • The FFT peaks are a means of validating the captured raw adc data. For example, a corner reflector is placed at 1m along the boresight of the radar. Assuming an FFT bin resolution of 0.1m/bin (derived based on chirping params), the 1D FFT peak falls at 10th bin.

FFT plot for ADC Data

CLI Bypass

When this feature is enabled, the CLI task is removed, and the demo automatically uses the configuration specified in the GRadarCmdString structure within mmw_cli.c to generate the point cloud, eliminating the need for user-provided CLI input. This feature is disabled by default.

Enabling and Configuring CLI Bypass

To enable this feature, set the CLI_BYPASS macro to 1 in the mmw_cli.h file. To modify the configuration, update the GRadarCmdString structure within mmw_cli.c and adjust the MAX_RADAR_CMD macro in the mmw_cli.h file based on the number of radar commands used.

OOB Clock Architecture

By default, the Out-of-Box (OOB) demo is configured to set:

  • PLLDIG out with 400MHz and post divider as 2 to get 200MHz.
  • ADPLL out with 1600MHz.
  • HS Divider Clock Out 0 to 200MHz.
  • HS Divider Clock Out 2 to 50MHz.
    • NOTE: This clock cannot be configured more than 600MHz hence ADPLL is used as the source clock for LVDS. However, though ADPLL is the source of LVDS, this clock has to be enabled for LVDS by design.
  • HS Divider Clock Out 3 to 200MHz.
  • Fast Clock 1 to 200MHz with HS Divider Clock Out 0 as its source
  • R5 Clock source to Fast Clock 1 with Div 1. This configures R5 core at 200MHz.
  • DSP core is not powered ON but the multiplexer is configured for XTAL(default register configuration).
  • DSS Clock source to HS Divider Clock Out 3 with Div 1. This configures DSS core at 200Mhz.

GPADC Voltage Measurement

The OOB demo enables external voltage measurements through GPADC. It includes four GPADC channels, each supporting a distinct external voltage measurement. The GPADC operates with unbuffered voltage, has an input range of 0–1.8V, and a resolution of 0.007V. Example GPADC prints from UARTB are shown in the figure below. For more details on enabling GPADC channels, refer Sensor front-end parameters (gpAdcMeasConfig cli command).

Steps to Run the Example

Power Measurements with INA228

Following are power numbers with SDK default configurations measured using INA228 sensor.

Configuration Average Power (mW)
profile_4T4R_tdm.cfg 47.6mW
profile_3T4R_tdm.cfg 45.6mW
profile_2T4R_bpm.cfg 48.6mW